How to get traffic from ChatGPT and AI Overview by GEO?

Introduction
Will AI replace search engines? That’s no longer a question; it’s the new reality.
For digital marketers everywhere, this shift is creating understandable anxiety and raising urgent questions:
- What is Generative Engine Optimization (GEO)?
- How is it different from SEO?
- And how can our websites get traffic from AI?
Today, our team is sharing our playbook on this emerging discipline. We hope our insights can provide clarity and a path forward for you.
So, grab your coffee. Let’s dive in.
The GEO Playbook: How Your Website Can Actually Get Clicks from AI
In this section, we’re getting straight to the practical steps. (We’ll cover the underlying principles in Part Two).
When we talk about “AI,” we’re primarily focusing on two main players: Google’s AI Overviews and generative AI platforms like ChatGPT. The reason is simple: Google serves a global user base of over 5 billion, while platforms like ChatGPT have reached a staggering 800 million weekly users. The opportunity is immense.
Here is the tactical framework our team uses for Generative Engine Optimization (GEO).
Quality: Double Down on E-E-A-T
E-E-A-T (Experience, Expertise, Authoritativeness, and Trustworthiness) began as Google’s definition of high-quality content, but its principles are now universally essential. Generative AI models are being trained to prioritize reliable information to avoid errors and hallucinations. Content that clearly demonstrates your first-hand experience and professional authority isn’t just good for Google; it’s a foundational trust signal for all AI engines.
Format: Answer Questions Directly
AI thinks in questions and answers. Your content needs to do the same. When your article touches on a relevant question, don’t just allude to the answer—state it clearly and explicitly. Follow up with a concise explanation. This “answer-first” approach makes your content a prime candidate to be featured as a definitive source.
Layout: Structure for AI Comprehension
AI engines don’t “read” your content; they parse it. Make their job easy by using highly structured layouts.
- FAQ Sections: Use Q&A pairs to explicitly address common queries.
- Lists: Employ numbered (ordered) and bulleted (unordered) lists to break down information into logical, digestible chunks.
This formatting acts as a roadmap, helping the AI understand the hierarchy and relationship between different pieces of information on your page.
Authority: Cite and Be Cited
Authority is a two-way street. First, strengthen your own content by citing data, studies, and news from authoritative sources. Second, work to get your content recommended and linked to by other respected sites in your industry. Being mentioned by an established authority is one of the strongest signals to an AI that your content is trustworthy.
Content: Prioritize Facts, Data, and Examples
If you make a claim, back it up with verifiable facts and data. Whenever possible, include the source. AI models are increasingly tasked with providing factual information, and they will favor content that is rich with data points, statistics, and concrete examples over pages filled with vague opinions.
Differentiation: Offer a Unique Angle or Solution
The internet is flooded with repetitive content. AIs are designed to synthesize information and provide comprehensive answers, which means they value unique perspectives. Differentiate your content by offering a novel viewpoint, a proprietary solution, or a case study with original findings. This unique value is precisely what can make your content a go-to resource for AI-generated answers.
Technical: Use Structured Data to Speak the AI’s Language
Structured data (like Schema.org) is metadata you add to your site’s code to explicitly tell search engines what your content is about. Both GoogleBot and GPTBot (OpenAI’s web crawler) support and utilize this data. Implementing schema is like giving the AI a perfectly organized library card for your content, making it faster and easier to understand.
Accessibility: Ensure Your Site is Crawlable
This is fundamental, but crucial. To get traffic from any bot, you must first ensure it can access your pages. Regardless of how different crawlers interpret the robots.txt protocol, your primary goal is to make sure your valuable content is open and accessible for crawling.
Server Settings: Don’t Block AI Crawlers
Be mindful of your server configuration. Some hosting providers or VPS security plugins, in an effort to save bandwidth, may automatically block known AI crawlers. Regularly check your server logs and security settings to ensure you are not inadvertently turning away the very traffic you’re trying to attract.
Analytics: Track and Analyze Your AI Traffic
Start segmenting your traffic in Google Analytics. Create a channel or filter for referrals from sources like chatgpt.com, perplexity.ai, and others as they emerge. Observe how the behavior of this “AI traffic” differs from your traditional SEO traffic. Do they have a higher bounce rate? Do they view more pages? Analyzing this data will reveal invaluable insights into user intent and how AI is changing the way people discover content. You might be surprised by what you find.
The Great Traffic Shift: How AI Changes Everything
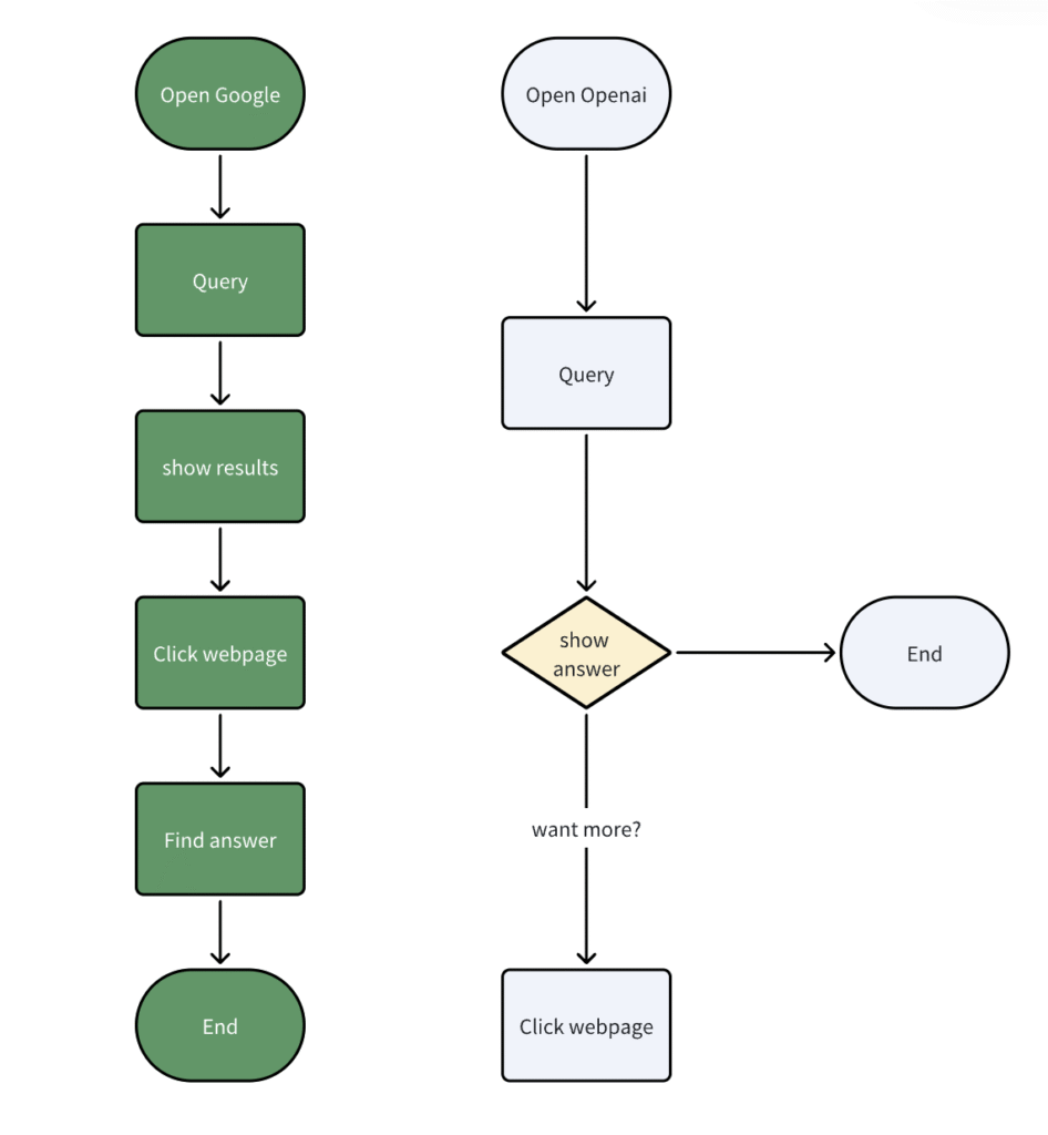
The fundamental change we’re seeing isn’t just a trend; it’s a complete rewiring of how people find information online. The following diagram illustrates this shift perfectly.

Image courtesy of @willwallwan on X: https://x.com/willwallwan
Why is AI becoming the new search engine?
The image above breaks down the user journey for traditional search versus AI-powered search. Let’s look at the difference:
The Google Journey (The Hunt): You enter a query, scan a list of blue links, click on a webpage, read through the content to find your answer, and often click the “back” button to check another source. The work of finding the answer is on you.
The AI Journey (The Answer): You ask a question and receive a direct, synthesized answer. The AI does the work of searching, reading, and summarizing for you. The need to click through to another webpage is often eliminated entirely.
The takeaway here is clear and profound: When a user’s intent is purely informational—to find a fact, get a definition, or receive a quick summary—the AI-driven path is simply more efficient.
Over time, for these types of queries, it’s the path most users will naturally choose. This is the core reason why the flow of traffic is changing forever.

The New AI Traffic: Quality Over Quantity?
So, if direct clicks are decreasing, what does the new AI-driven traffic actually look like? The early data from across the industry is beginning to paint a consistent picture. Let’s look at what the experts are reporting.
More Impressions, Fewer Clicks

Source: Brightedge
In their one-year review of Google’s AI Overviews, the team at Brightedge presented a clear macro trend: the surge in new search activity sparked by AI is leading to more visibility overall. Their report found that total website impressions on Google increased by a massive 49%. However, this came with a trade-off: the average click-through rate (CTR) fell by 30%. This data confirms the fundamental shift: you’re being seen more, but clicked on less from the main search results page.
More Exposure, Higher-Quality Clicks
Source: Google
On August 6, 2025, Google shared its own perspective in a blog post on the impact of AI on search. The official narrative is that AI is encouraging users to make more complex queries, leading to more search activity overall. Google stated that traffic to websites has reportedly stabilized, but more importantly, the clicks that publishers are receiving are of a higher quality. The implication is that users who click through from an AI Overview have a more refined and specific intent.
A 9x Higher Conversion Rate for AI Traffic!

Source: SEER Interactive
This is where it gets interesting for businesses. In an analysis of their client data, Seer Interactive discovered that the real bottom-line impact is overwhelmingly positive. They found that visitors arriving from an AI referral converted at a rate 9 times higher than those from traditional Google organic search.
While the total volume of AI traffic is still smaller, its incredible conversion rate is attributed to much stronger user intent. By the time a user clicks on a source link from an AI-generated answer, they have already received a detailed summary, qualified their interest, and are now taking a high-intent action.
The ‘Why’ Behind GEO: A Shorter Path Still Needs a Great Destination
A quick disclaimer: The following insights are based on our team’s experience and interpretation of this rapidly changing field. We offer them as a guide for your own strategic thinking.
At its core, the fundamental human need hasn’t changed. People are still searching for the best answers. The shift from Google to AI is a technological evolution that makes the path to those answers shorter, but our mission as creators and marketers remains the same: to provide the best possible answer. That truth has never changed.
Here, we’ll break down the core principles that explain why the GEO tactics we discussed earlier are so effective.
Q: How does my content even appear in AI in the first place?
A: If you understand the logic of how a webpage appears in Google’s search results, you’re already 90% of the way there. AI, in its current form, is heavily reliant on web crawlers to discover and ingest information.

ChatGPT’s Crawler (GPTBot): You can read OpenAI’s official documentation on how their bot works and interacts with websites here.
Link:
https://platform.openai.com/docs/bots
https://platform.openai.com/docs/guides/tools-web-search?api-mode=responses
Google’s AI Overviews: Google’s official guidance on how to be featured is the best reference. (The principles are the same ones we’ve been discussing).
Q: Do AI crawlers support structured data?
A: Without a doubt. In fact, you should assume it’s essential. An AI crawler is still a crawler, and structured data (Schema) makes webpage content dramatically easier to parse and understand. Giving an AI clean, well-organized data is always a good thing.
Q: Why is the Q&A format so powerful?
A: If you look at the research paper “What Is ChatGPT Doing and Why Does It Work?“, you’ll see that a key step in training AI models is “fine-tuning.” This process involves using high-quality, human-curated Question-and-Answer pairs to teach the model how to respond accurately. This gives us a direct clue as to what AIs consider high-quality source material. If we want to provide the best “fuel” for these engines, we should format our content like their training data: clear questions followed by expert answers.
Q: Why are lists and bullet points so important?
A: Take a close look at the output from both ChatGPT and Google’s AI Overviews. You’ll notice they heavily favor ordered (numbered) and unordered (bulleted) lists to present information. Our understanding is that by mirroring this layout, we make our content more “AI-native,” allowing the models to comprehend and repurpose it more efficiently.

Q: Why the emphasis on data and examples?
A: Because data provides objectivity, and examples provide clarity. Data helps people grasp the scale and significance of a topic intuitively. Examples make abstract concepts tangible and easier to understand. For both humans and AI, this combination is incredibly powerful.
Q: Why is authority more critical than ever?
A: Compared to traditional search, AI has a greater need for real, authoritative answers to combat a single, notorious problem: hallucination. If you’ve used AI, you’ve heard the term. To avoid misleading users, platforms like Google and OpenAI are constantly reinforcing the idea that “AI can make mistakes” and that users should “double-check” the sources. By establishing your content as an authoritative source, you make it a safer and more reliable choice for the AI to cite.


Q: And finally, why must you have a unique perspective?
A: Because information and answers have a shelf life. Think about it: you might have once been an expert at navigating the sea of Google results to find the perfect answer. But now, anyone can simply ask ChatGPT a well-phrased question. In this new context, your years of traditional search experience have suddenly become less relevant.
A tough pill to swallow, right? Your unique analysis, original solutions, and first-hand experience are what will keep your content valuable when basic information becomes a commodity.
I’m truly happy to have been able to organize and share some of our team’s findings from the front lines of this new landscape. My hope is that this information helps relieve some of your anxiety around GEO and gives you a clear path forward.
If you found this content valuable, please consider liking and sharing it. Thank you once again. 🙏